Hiện trạng lưu trữ tài liệu hiện nay
Khó khăn trong công tác tìm kiếm, khai thác tài liệu ảnh hưởng tới hiệu suất công việc
Tài liệu có thể bị hư hỏng, xuống cấp do các yếu tố khách quan như nhiệt độ, độ ẩm, nấm mốc, thời gian…
Việc quản lý thiếu đồng bộ, thiếu khả năng chia sẻ cũng như đảm bảo an toàn thông tin.
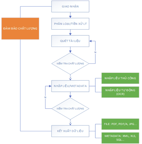
Quy trình thực hiện số hóa tài liệu

Tính năng cơ bản của phần mềm số hóa tài liệu:
- Nhận dạng văn bản, tài liệu Tiếng Việt với độ chính xác ký tự trên 95%;
- Phân loại tài liệu tự động;
- Trích xuất thông tin tự động từ các loại tài liệu, biểu mẫu, bất kể tài liệu đó là có cấu trúc, bán cấu trúc hay phi cấu trúc;
- Xử lý tự động theo lịch trình 24/7;
- Khả năng tích hợp với các hệ thống khác một cách đơn giản, linh hoạt thông qua SDK, API/Webservices;
- Khả năng tùy biến linh hoạt theo nhu cầu khách hàng mà không phụ thuộc vào bên thứ ba;
- Sử dụng cơ chế học máy giúp hệ thống tự động nâng cao độ chính xác.
Lợi ích của dịch vụ số hóa tài liệu:
- Tiết kiệm không gian lưu trữ văn bản, tài liệu;
- Giúp việc lưu trữ, truy xuất, chia sẻ thông tin một cách dễ dàng;
- Tiện ích trong việc truy xuất tìm kiếm thông tin ở bất kỳ đâu vào bất cứ thời điểm nào một cách nhanh chóng, dễ dàng;
- Dễ dàng mở rộng phạm vi cộng đồng người sử dụng nguồn tài nguyên thông tin của cơ quan thông tin, thư viện;
- Linh hoạt trong việc chuyển đổi sang các loại dữ liệu số khác nhau;
- Có khả năng chỉnh sửa và tái sử dụng dữ liệu;
- Bản sao dự phòng các rủi ro có thể xảy ra đối với bản giấy;
- Giảm thiểu sự xuống cấp về mặt vật lý và hóa học của tài liệu gốc trong quá trình khai thác, sử dụng;
- Giảm thiểu tối đa sức người, sức của cho việc quản lý nguồn tài nguyên thông tin truyền thống;
- Góp phần nhanh chóng tái tạo thông tin mới có giá trị gia tăng cao hơn;
- Phân tích các dữ liệu từ kho hồ sơ được số hóa , sẽ có được các báo cáo về xu hướng , nhu cầu và đặc điểm của đối tượng. Từ đó bộ phận quản lý sẽ đưa ra các phương hướng chiến lược phù hợp cho từng lãnh vực;
- Không phụ thuộc vào nghiệp vụ quản lý các chủng loại hồ sơ, giấy tờ, lĩnh vực chuyên ngành khác nhau. Hệ thống mới sẽ cung cấp và triển khai Số hóa hồ sơ cho tất cả các khách hàng khác nhau như: Sở, ban, ngành, doanh nghiệp, tổ chức xã hội, trường học, bệnh viện, tòa án,… theo mô hình: hồ sơ giấy -> số hóa – lưu trữ kho ảo – tương thích kho thật vật lý – quản lý, phân quyền và chia sẻ tài nguyên, văn bản số hóa qua mạng;
- Quản lý điều chuyển hồ sơ giữa các kho với nhau, quản lý mượn trả hồ sơ giấy và hồ sơ trực tuyến;
Xây dựng hệ thống số hóa hồ sơ tài liệu và tham số cấu hình để có thể định nghĩa các dữ liệu thông tin của tất cả các loại hồ sơ, không cần khảo sát trước các loại hồ sơ hiện hữu và sẽ có phát sinh trong tương lai; - Hệ thống hỗ trợ tích hợp nhận dạng chữ trên file hình ảnh (OCR) , nhận dạng số viết tay (ICR) và tích hợp quản lý hồ sơ theo mã barcode;
- Hệ thống số hóa sử dụng cho nhiều khách hàng khác nhau trên công nghệ cloud. Xây dựng chương trình phần mềm như là một giải pháp dịch vụ để triển khai cho các khách hàng có nhu cầu số hóa, lưu trữ kho ảo (tham chiếu đến hồ sơ trên kho thật vật lý), quản lý biến động hồ sơ lưu trữ được phân quyền theo nghiệp vụ;
- Ứng dụng AI vào viêc nhận dạng tự động các biểu mẫu dựa vào các thông tin khách hàng đã nhập vào hệ thống trước đó;
- Việc phân tích dữ liệu bao gồm việc kiểm tra các tập dữ liệu, từ đó đưa thông tin chi tiết hoặc rút ra kết luận về xu hướng và dự đoán về hoạt động trong các tập dữ liệu của khách hàng.
Các công nghệ sử dụng:
1. Công nghệ nhận dạng ký tự quang học (OCR):
Công nghệ nhận dạng chữ in (Optical Character Recognition – OCR) là công nghệ cho phép chuyển đổi tài liệu dạng ảnh (các ảnh đầu ra của máy quét, máy ảnh, file PDF dạng ảnh…) thành tài liệu có thể biên tập được (file text, file Word…), xử lý ngôn ngữ tự nhiên và bóc tách thông tin.
TESSERACT OCR là một thư viện open source nhận dạng chữ viết được phát triển bởi Google, nó hỗ trợ rất nhiều nển tảng Mac, Windows, IOS, Android…Tính năng ưu việt của công nghệ OCR:
– Bóc tách và nhận dạng tự động thông tin
– Bóc tách và nhận dạng theo form mẫu do người dùng định nghĩa
– Bóc tách và nhận dạng trực tiếp trên file tài liệu
2. Công nghệ bản đồ số (GIS):
Hệ thông tin địa lý (GIS – Geographic Information System) là một tập hợp có tổ chức, bao gồm hệ thống phần cứng, phần mềm máy tính, dữ liệu địa lý và con người, được thiết kế nhằm mục đích nắm bắt, lưu trữ, cập nhật, điều khiển, phân tích, và hiển thị tất cả các dạng thông tin liên quan đến vị trí địa lý. Các thành phần của GIS:
– Phần cứng: bao gồm máy tính và các thiết bị ngoại vi.
– Phần mềm: là bộ não của hệ thống, phần mềm GIS rất đa dạng và có thể chia làm 3 nhóm (đồ họa, quản trị bản đồ, phân tích không gian).
– Dữ liệu: bao gồm dữ liệu không gian (dữ liệu bản đồ) và dữ liệu thuộc tính (dữ liệu phi không gian).
– Phương pháp: một phần quan trọng để đảm bảo sự hoạt động liên tục và có hiệu quả của hệ thống phục vụ cho mục đích của người sử dụng.
– Con người: Trong GIS, thành phần con người là thành phần quan trọng nhất bởi con người tham gia vào mọi hoạt động của hệ thống GIS (từ việc xây dựng cơ sở dữ liệu, việc tìm kiếm, phân tích dữ liệu …)
3. .NET Core 2.2:
Sử dụng .NET Core 2.2 là công nghệ chính để phát triển hệ thống. Đây là framwork có thể triển khai được trên đa nền tảng hệ điều hành. Việc triển khai ứng dụng trên nền Linux giúp giảm chi phí bản quyền và vận hành của hệ thống.
4. ActiveMQ:
Là công nghệ chính sử dụng cho Message Queue trong toàn hệ thống. ActiveMQ là một lựa chọn tốt. ActiveMQ hỗ trợ failover nhằm tăng tính ổn định. ActiveMQ có hiệu năng xử lý cao. Thử nghiệm trên server có cấu hình 2 CPU 8G RAM (2.3 GHz Intel Xeon® E5-2686 v4), ActiveMQ có khả năng xử lý ~20.000 messages/giây.
5. Redis cache:
Đây là công nghệ chính được sử dụng cho các thành phần cache trong hệ thống. Redis cache cho khả năng truy cập dữ liệu nhanh và lớn. Thử nghiệm trên server có cấu hình 2 CPU 8G RAM (2.3 GHz Intel Xeon® E5-2686 v4) cho thấy: tốc độ đọc dữ liệu ~150.000 requests/giây, tốc độ ghi dữ liệu ~ 140.000 requests/giây. Tốc độ đọc/ghi đều đưới 10ms.
6. Cơ sở dữ liệu:
Đây là hệ thống về lưu trữ tài liệu do vậy việc sử dụng hệ cơ sơ dữ liệu dạng document là một lựa chọn tốt. Couchbase một dạng trong số đó. Đây là dạng CSDL với nguyên lý memory-first giúp cho hệ thống truy cập nhanh. Ngoài ra, CSDL còn hỗ trợ cơ chế replicate theo dạng master-master giúp cho hệ thống có được sự ổn định cao.
7. Bảo mật:
Việc truy cập bảo mật được thực hiện thông qua “Vai trò” và “Quyền quản lý”. Đầu tiên là người dùng chỉ có thể xem hoặc sử dụng dữ liệu mà người dùng được sử dụng. Điều này cũng được đảm bảo bởi vai trò và quyền.
Các file tài liệu hộ sơ sau khi chuyển lên server đều được mã hóa với mật khẩu ngẫu nhiên và chuyển thành file mã hóa để tránh trường hợp lộ thông tin trong các trường hợp nhạy cảm.
Sử dụng Firewall thế hệ mới để ngăn chặn và hạn chế các cuộc tấn công DoS, DDoS, Man-in-the-Middle, SQL Injection, …
thống sử dụng cơ chế xác thực qua API Key, đảm bảo các yêu cầu truy vấn dữ liệu cần phải được chứng thực trước khi xử lý yêu cầu.
Tất cả các gói dữ liệu khi di chuyển đều được mã hóa.
Tên tập tin khi lưu trữ vào hệ thống lưu trữ đều được mã hóa.
Các node của hệ thống đều sử dụng lớp IP local riêng để giao tiếp.
Truy cập từ tầng ứng dụng để hệ thống lưu trữ phải có token để chứng thực.
Cập nhật các bản vá lỗi của hệ điều hành thường xuyên.
Thường xuyên kiểm tra các lỗi bảo mật của hệ thống (TOP 10 OWASP)
HỖ TRỢ DỊCH VỤ SỐ HÓA TÀI LIỆU:
Email: hunglk@gitel.vn
Hotline: 0969.161.683
